Detection of a planet in the sdB + M dwarf binary system 2M 1938+4603
Abstract
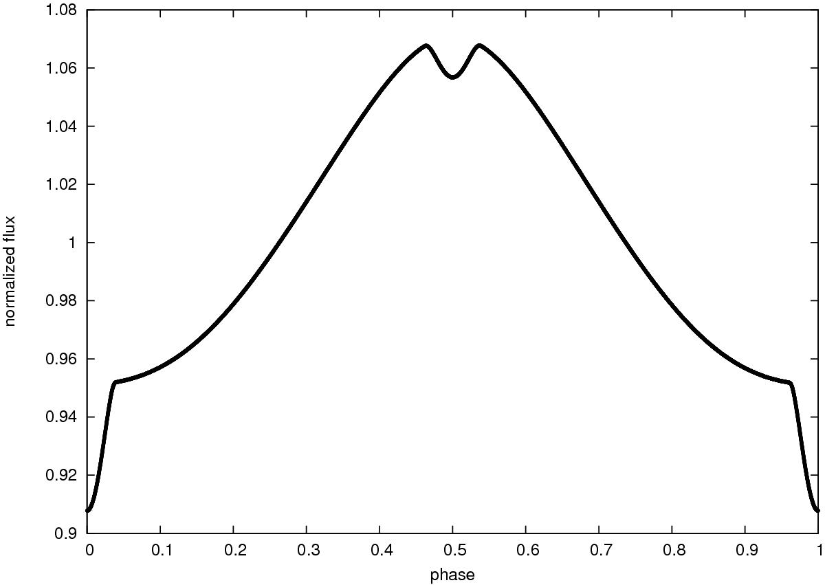
We analyze 37 months of Kepler photometry of 2M 1938+4603, a binary system with a pulsating hot subdwarf primary and an M-dwarf companion that shows strong reflection effect. We measured the eclipse timings from more than 16 000 primary and secondary eclipses and discovered a periodic variation in the timing signal that we ascribe to a third body in the system. We also discovered a significant long-term trend that may be an evolutionary effect or a hint of more bodies. Upon the assumption that the third body is orbiting in the same plane as the primary, we establish that it must be a Jupiter-mass object orbiting with a period of 416 days at a distance of 0.92 AU. This mass is the lowest among all tertiary components detected in similar systems.
- Publication:
-
Astronomy and Astrophysics
- Pub Date:
- May 2015
- DOI:
- Bibcode:
- 2015A&A...577A.146B
- Keywords:
-
- asteroseismology;
- space vehicles;
- binaries: eclipsing;
- subdwarfs;
- stars: oscillations
