Images for Allwinner H2+/H3 DMX512 / RDM / Art-Net / sACN / USBPro / Pixel / WS28xx / TCNet / SMPTE
- Updated
- Lua
![]() |
VOOZH | about |
Images for Allwinner H2+/H3 DMX512 / RDM / Art-Net / sACN / USBPro / Pixel / WS28xx / TCNet / SMPTE
Controlling of 32x32 or 16x32 RGB LED displays using Raspberry Pi rpi-rgb-led-matrix with Art-Net
expanseElectronic's soloWiFi product, using mtongnz's DMX library.
Raspberry Pi DMX512 / RDM / MIDI / OSC / Art-Net / WS28xx / TLC59711
ws2812 over artnet with a raspberrypi
GD32F103R GD32F107R GD32F207R GD32F303R GD32F407R development board
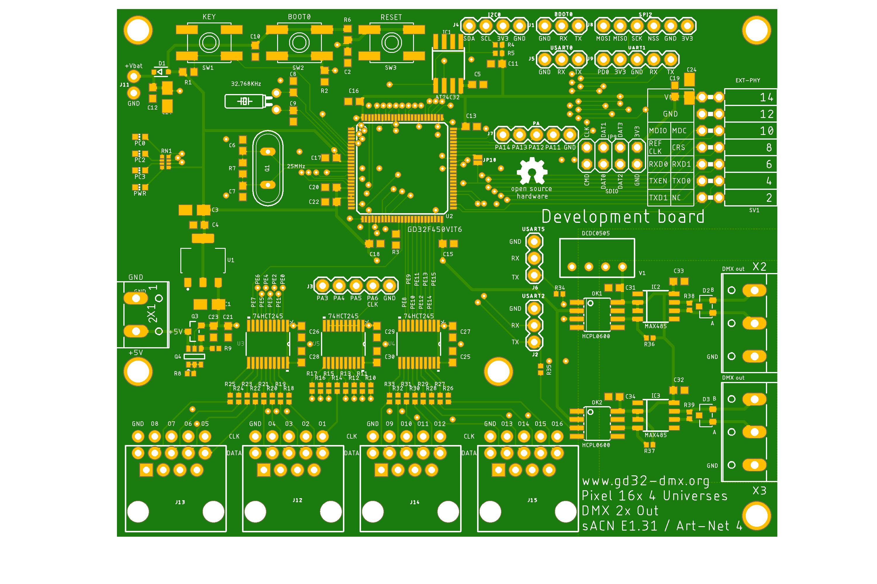
GD32F207RG DMX512 RDM Art-Net sACN E1.31 Pixel Ethernet
Artnet Node and Controller implementation for Nodejs
Bachelor's Thesis: Using a Raspberry Pi as a PC-DMX interface
Just a simple Java library to send ArtNet Dmx Packets on a network
Remote Configuration UI
RGB LED Matrix 16x16
A simple static image (slides, not video) Art-Net media server in NodeJS suitable for a Raspberry Pi Kiosk Browser
Add a description, image, and links to the artnet-node topic page so that developers can more easily learn about it.
To associate your repository with the artnet-node topic, visit your repo's landing page and select "manage topics."