COVID-19 Mobility Data Aggregator. Scraper of Google, Apple, Waze and TomTom COVID-19 Mobility Reports๐ถ๐๐
- Updated
- Jupyter Notebook
![]() |
VOOZH | about |
COVID-19 Mobility Data Aggregator. Scraper of Google, Apple, Waze and TomTom COVID-19 Mobility Reports๐ถ๐๐
Open source lung ultrasound (LUS) data collection initiative for COVID-19.
Numbers concerning COVID-19 disease cases in The Netherlands by RIVM, LCPS, NICE, ECML, and Rijksoverheid.
Large Covid-19 CT scans dataset from the paper: https://doi.org/10.1016/j.bspc.2021.102588
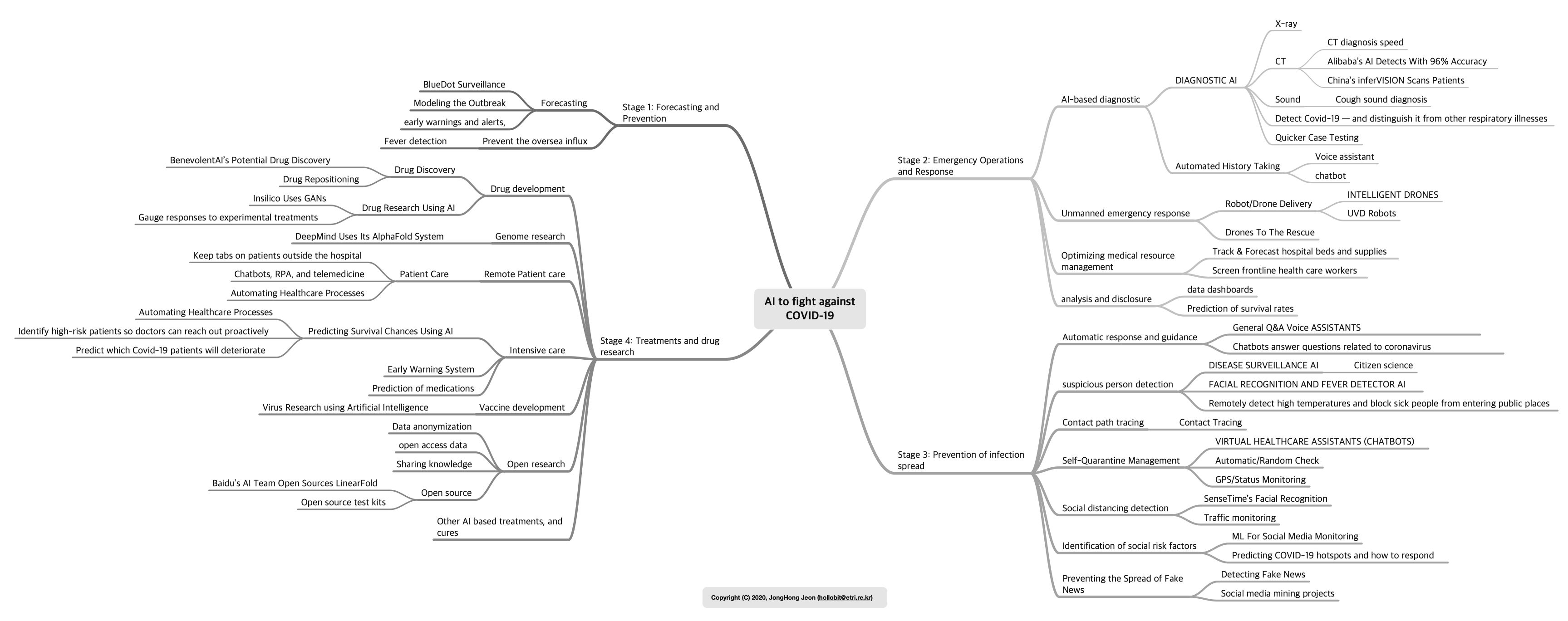
Collection of AI resources to fight against Coronavirus (COVID-19)
Data processing of OpenSky COVID-19 Flight Dataset
Unofficial dashboard for the COVID-19 situation in Butte County, California.
Covid19 Face Mask Detector
Website and data for the Oxford Supertracker: a global directory of over 100 policy trackers and surveys related to COVID-19.
Private Automated Contact Tracing
Tracking the COVID-19 vaccination details PAN India ๐ฎ๐ณ
Covid-19 en Argentina by RJC
A collection of all publicly available case, testing, recovery, hospitalization, fatality and policy data for Saskatchewan during the ongoing COVID-19 Pandemic.
Django + Chartjs Coronavirus dashboard.๐๐ฅ
COVID19 RU: dataset, stats, dashboard, graphics
COVID-19 tracker for Angola.
Country codes for COVID-19 Mobility Data Aggregator
COVID-19 stats in JSON format. Both global and US timeseries.
This is a repository for the opensource book project of ๊ฐ์ผ๋ณ ์ฌ๋์ ๋์ํ๊ธฐ ์ํ ์๋ฃ ์ธ๊ณต์ง๋ฅ์ ๊ธฐ์ ํ์ค ๋ํฅ(Current Trends and Standardization Efforts of Medical Artificial Intelligence on Infectious Disease Outbreaks, including COVID-19).
COVID19 Forecasting and Data Analysis
Add a description, image, and links to the covid19-dataset topic page so that developers can more easily learn about it.
To associate your repository with the covid19-dataset topic, visit your repo's landing page and select "manage topics."