Nix, the purely functional package manager
- Updated
- C++
![]() |
VOOZH | about |
Declarative programming is a programming paradigm characterized by describing the target state (or even just the problem itself in some cases) as opposed to specifying the concrete steps needed to reach that target state. The specific steps usually then get generated automatically at Compile Time.
Nix, the purely functional package manager
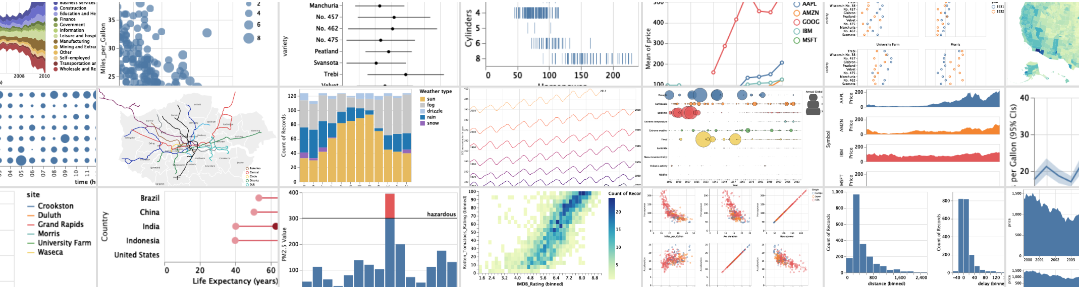
A concise grammar of interactive graphics, built on Vega.
Kaitai Struct: declarative language to generate binary data parsers in C++ / C# / Go / Java / JavaScript / Lua / Nim / Perl / PHP / Python / Ruby / Rust
A simple, lightweight, flexible, embeddable, portable and multi-paradigm dynamic programming language for developing applications, tools, and domain-specific languages
NixOS Guide. Learn all about the immutable Nix Operating System and the declarative Nix Expression Language.
BinData - Reading and Writing Binary Data in Ruby
Logtalk - declarative object-oriented logic programming language
QML to Javascript/HTML5 translator. Ready for Mobile, Desktop and SmartTV platforms.
Declarative Gradle is a project targeting better isolation of concern and expressing any build in a clear and understandable way
A realtime visual programming language for interactive media.
Interactive details-on-demand data visualizations at scale
Kumi is a declarative rules-and-calculation DSL for Ruby that staticaly analyzes and compiles your business logic.
Triton Operating System
A dynamic blog engine written in pure Prolog. Zero dependencies, built-in Markdown support, and a prolog HTTP server.
Infrastructure as Natural Language
re<urse is a declarative language for generating musical patterns
Caption Markup Language
Embeddable Prolog dialect implemented in pure Python. Stores its knowlegdebase using SQLAlchemy for scalability.