PHP MMVC Rapid Prototyping Framework
- Updated
- CSS
![]() |
VOOZH | about |
PHP MMVC Rapid Prototyping Framework
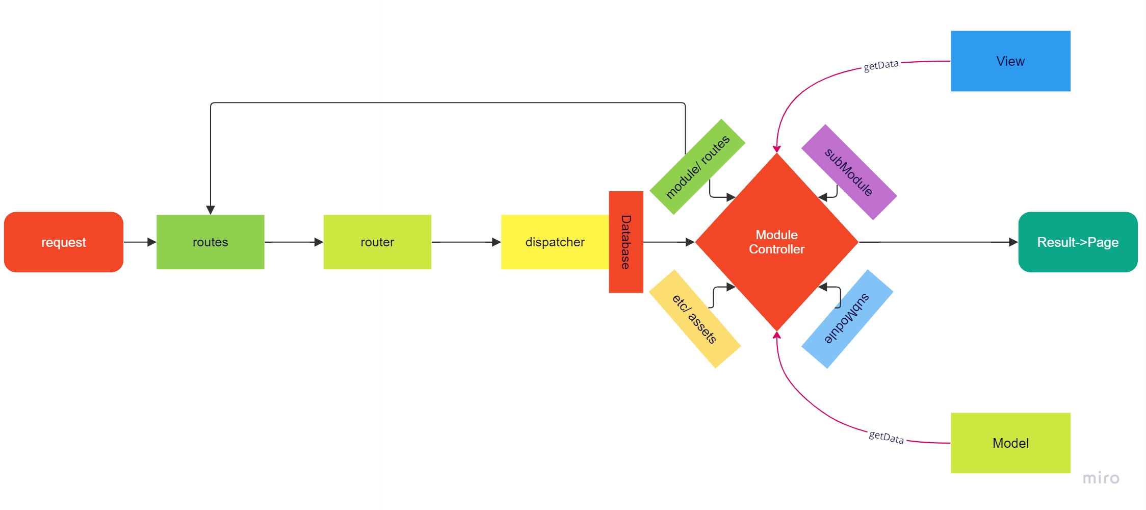
upMVC - Empower your PHP development without a Framework with MMVC, modular MVC system with integrated routing for scalable and organized web applications. Pure PHP. Islands Architecture. React, Vue, Svelte and PHP.
BitsHost MMVC. PHP MVC with modules. MMVC - Modular MVC(Model View Controller) with Router. PHP and HMVC Empowering Your Development.
Add a description, image, and links to the mmvc topic page so that developers can more easily learn about it.
To associate your repository with the mmvc topic, visit your repo's landing page and select "manage topics."