An emulator for various m68k and z80 based computers, written in Rust. Currently it has support for the Sega Genesis, TRS-80, and Computie (my own project), with Macintosh support in the works
- Updated
- Rust
![]() |
VOOZH | about |
An emulator for various m68k and z80 based computers, written in Rust. Currently it has support for the Sega Genesis, TRS-80, and Computie (my own project), with Macintosh support in the works
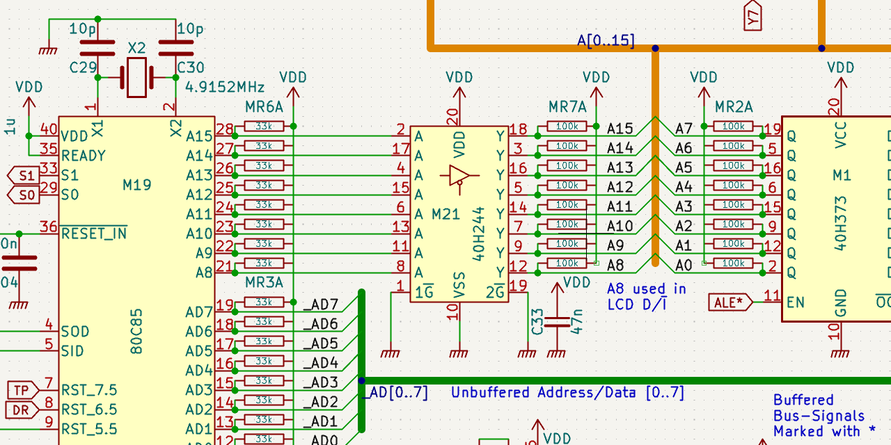
A transcript of the TRS80 Model 100 schematic
Ghidra loaders & filesystems for retro platforms (ZX Spectrum, Apple II, TRS-80, etc.)
BASICODE interpreter in Javascript
A Tandy Color Computer 1, 2, and 3 assembler written in Python
TRS-80 Model I and Model III emulator in TypeScript
experiments and tests made for old computers
A Wordle-like game for the vintage Tandy (Radio Shack) Model 100
Hobby project for vintage TRS-80 model 3, 4 and 4P computers made by Radio Shack in the 1980s.
Add a description, image, and links to the trs-80 topic page so that developers can more easily learn about it.
To associate your repository with the trs-80 topic, visit your repo's landing page and select "manage topics."