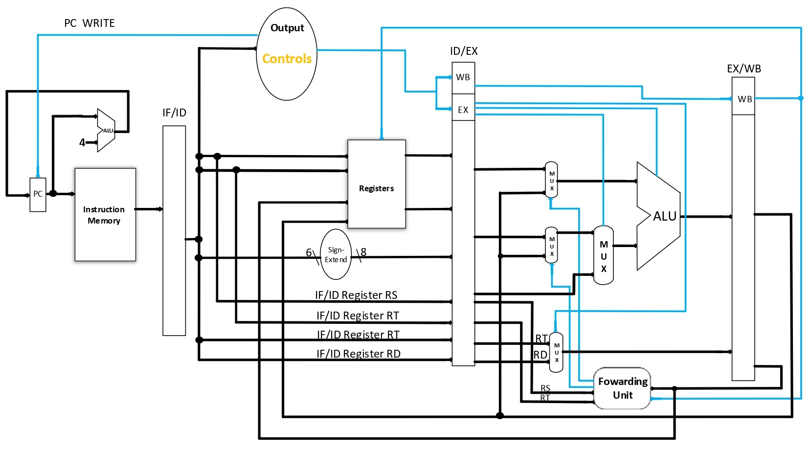
A Simulative MIPS CPU running on Logisim.
- Updated
- Assembly
![]() |
VOOZH | about |
A Simulative MIPS CPU running on Logisim.
Verilog Implementation of an ARM LEGv8 CPU
LEGv8 CPU implementation and some tools like a LEGv8 assembler
Super scalar Processor design
RISC-V 32i Pipeline CPU and Assembler
A light-weight CPU implementation of a 3D graphics pipeline for embedded systems
Implementation of the RISC-V 32 bit Integer and Compressed Instructions in Verilog.
MIPS32 Assembly, Sorting Example in MIPS32 Assembly, CS-F342-Computer-Architecture-Lab
This project implements a CPU with PIPELINE in VHDL. The full source code description is in the src/doc folder. Our repository is also available in Google Drive if you want the files that we used as tool to designing our CPU. Link on README.
A C++ pipeline based simulator of RSIC architecture.
The project description of this project was the major project in the Computer Architecture course. It's a RISC-V processor and tested on Nexys A7 kit.
The final project of computer architecture and it is a 5-stage mips CPU implemented by Verilog.
Input pipelines for TensorFlow that make sense.
Implementação de uma CPU Pipeline baseando-se na CPU multiciclo.
Unconventional MIPS Architecture CPU with Pipeline structure with fewer stalls and advanced units to ensure smallest possible CPI. Designed in Verilog and contains simulation and implementation for Xilinx Basys 3 board
A simple five-stage pipeline MIPS CPU in Verilog.
End-to-end 8-bit, 5-stage pipelined CPU on Nexys A7 (Artix-7) — handwritten Verilog (RTL), MMIO-integrated embedded platform, verified bitstream.
Add a description, image, and links to the pipeline-cpu topic page so that developers can more easily learn about it.
To associate your repository with the pipeline-cpu topic, visit your repo's landing page and select "manage topics."